خانه
گالری تصاویر
محصولات
میلگرد ساختمانی
شمش فولادی
درباره ما
آذر فولاد امین
فولاد امیر آذربایجان
آذر ساخت آرتین
معرفی اعضا هیئت مدیره
ماموریت و چشم انداز
خط مشی نظامهای مدیریتی
پیام مدیریت
تماس با ما
تماس با ما
ارتباط با دانشگاه
نظام پیشنهادات
ارتباط با مدیریت
اخبار
ورود
اتوماسیون اداری
فیش حقوقی پرسنل آذر فولاد امین
فیش حقوقی پرسنل فولاد امیر
منابع انسانی و تامین کنندگان
فارسی - FA
فارسی - FA
English - EN
Turkish - TR
عربی - AR
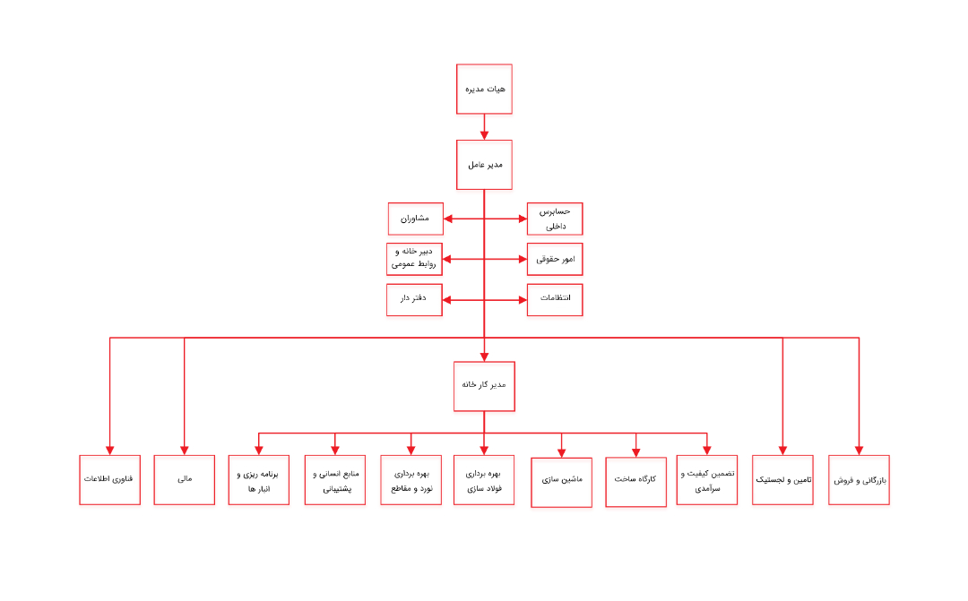
چارت سازمانی
خانه
چارت سازمانی
آذر فولاد امین
چارت سازمانی